leolavanderia.com.br
HOME
About
Contact
Disclaimer
Privacy
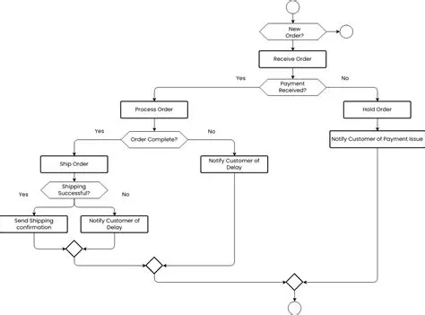
Showing an Error When Customer Placing an Order
Oct 13, 2025
by leolavanderia.com.br
55
views